涉嫌诈骗罪案件捕后存疑不起诉! 吴安妮律师精准辩护 厘清诈骗罪与非罪边界
引言
在重拳打击“套路贷”的司法背景下,如何准确甄别诈骗罪与非罪,避免将合法民事居间行为误认定为刑事犯罪,是刑事辩护中极具挑战性的问题。近期,吴安妮律师承办的一起涉嫌诈骗罪案件,历经批准逮捕、审查起诉、两次退回补充侦查等程序,最终检察机关采纳辩护意见,以事实不清、证据不足作出存疑不起诉决定,为类似“诈骗罪”案件的辩护提供了典型参考。
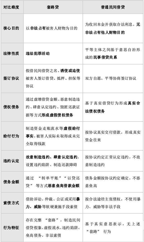
案情简介 案件焦点 “套路贷”是指以非法占有为目的,假借民间借贷之名,非法占有被害人财物的违法犯罪活动。根据最高人民法院、最高人民检察院、公安部、司法部《关于办理“套路贷”刑事案件若干问题的意见》第一条规定,“套路贷”主要的表现形式是诱使或迫使被害人签订“借贷”或变相“借贷”“抵押”“担保”等相关协议,通过虚增借贷金额、恶意制造违约、肆意认定违约、毁匿还款证据等方式形成虚假债权债务,并借助诉讼、仲裁、公证或者采用暴力、威胁以及其他手段非法占有被害人财物的相关违法犯罪活动的概括性称谓。其与民间正常借贷的区别如下表: 核心辩护 (一)直击证据矛盾,证实被害人陈述存虚假成分 本案核心证据存在重大瑕疵,被害人B的陈述笔录前后严重矛盾,存在恶意诬告的嫌疑,而吴安妮律师收集提交的当事人A与被害人B、相关放款方的微信聊天记录,直接推翻了被害人的不实陈述: 1. 被害人所述“被诱使借贷、对贷款手续及费用不知情”均与聊天记录不符,实际每一次借贷均由被害人主动提出,当事人多次规劝无果后才提供中介服务,且所有手续费、中介费均已明确告知被害人并获其同意; 2. 当事人从未控制被害人的银行卡、U盾等重要资料,相关资料均由放款方、垫资方保管,不存在虚构流水、操控贷款的行为; 3. 当事人与各贷款公司人员无任何犯意联络,在被害人索要贷款合同后,还主动向放款方索取原版合同转交被害人,若存在共谋则不可能实施该行为; 4. 同案相关人员关于“当事人未经被害人同意收取高额手续费”的供述,亦被微信聊天记录、银行流水等客观证据推翻。同时,吴安妮律师收集提交了被害人出具的借条、当事人向被害人的转账记录等证据,证实案发期间当事人还向被害人出借大额款项,且被害人至今未予归还,该事实直接指向当事人不具有非法占有目的,与诈骗犯罪的主观要件相悖。 (二)厘清行为本质,确认系合法民间借贷中介行为 结合当事人供述、同案人员供述、微信聊天记录、银行流水等相互印证的证据,吴安妮律师还原案件事实,证实当事人A实施的是正常的贷款居间服务,所获报酬为合理中介费用,并非诈骗所得: 1. 当事人为被害人介绍的每一笔贷款均实际到账,银行流水清晰显示每一笔转账均有实际用途,不存在“制造虚假流水、层层平账垒高债务”的情形; 2. 当事人收取的中介费用处于行业常规合理范围,符合民间借贷中介服务的收费惯例,且有明确的事实依据,并非无依据的高额费用; 3. 整个贷款介绍过程中,当事人全程向被害人披露操作流程、费用明细,相关内容均有聊天记录佐证,被害人对所有环节均知情并认可。 (三)紧扣法律规定,否定“套路贷”及诈骗罪构成 1. 不符合“套路贷”法律特征:“套路贷”的核心是通过各种“套路”形成虚假债权债务,具有非法占有目的。而本案中所有借贷均真实发生、款项实际到账,无虚增借贷金额、制造虚假给付痕迹、恶意制造违约等任何“套路”行为,不符合“套路贷”的认定标准。 2. 不满足诈骗罪犯罪构成:主观上,当事人作为中介仅收取劳务报酬,且案发期间还向被害人出借资金,无任何非法占有他人财物的目的;客观上,当事人未实施虚构事实、隐瞒真相的行为,被害人对贷款的所有细节均知情,未陷入任何错误认识,不符合诈骗罪的构成要件。 3.严格区分刑事诈骗、民事欺诈与合法民事行为:根据相关法律规定,市场主体享有提供居间服务的权利,收取居间费用受法律认可。本案中被害人的核心目的是成功借款,且最终已实际获得贷款,即便认为中介费用存在争议,也仅可能构成民事欺诈,而非刑事诈骗,二者存在本质区别,不能混为一谈。 此外,吴安妮律师还向检察机关强调,当前司法实践中重拳打击“套路贷”,更应准确甄别罪与非罪,避免矫枉过正、误伤合法民事行为,更不能让他人利用公权力推脱还款责任,确保司法公正在个案中落地。 处理结果 本案审查起诉阶段,检察机关经两次退回公安机关补充侦查后,对全案证据进行全面审查,充分采纳了吴安妮律师的辩护意见,认为公安机关认定的诈骗犯事实不清、证据不足,不符合起诉条件,依照《中华人民共和国刑事诉讼法》相关规定,对当事人A作出存疑不起诉决定。 从被批准逮捕到最终不起诉,本案的辩护成果,不仅洗刷了当事人的刑事犯罪嫌疑,更体现了司法机关对“套路贷”案件的精准认定,以及对诈骗罪与非罪边界的严格把握。 (一)积极收集新证据,有效质证推翻侦查认定 刑事案件中,侦查机关的证据认定并非绝对,吴安妮律师通过细致梳理案件细节,收集提交微信聊天记录、转账凭证、借条等客观新证据,与侦查阶段的言词证据形成鲜明对比,直接指出证据矛盾和被害人陈述的虚假性,有力推翻了侦查机关对关键事实的认定,为后续辩护奠定坚实基础。 (二)精准把握行为性质,严格区分罪与非罪 (三)结合司法背景,阐述案件社会影响 结语 刑事辩护,证据与法律兼具方见实效 本案的成功辩护,再次印证了刑事辩护中证据收集、有效质证、法律适用的核心价值。尤其是在涉嫌诈骗、“套路贷”等易与民事行为混淆的刑事案件中,辩护人不仅需要细致阅卷、精准梳理案件事实,更需要积极收集客观证据,对侦查机关的证据进行有效质证,同时深入剖析行为性质,准确适用法律,严格区分罪与非罪、此罪与彼罪。 唯有将证据与法律深度结合,才能让辩护意见更具说服力,推动司法机关全面、客观审查案件,最终实现个案的司法公正,让无罪之人不受刑事追究,让合法的民事行为得到法律保护。本案正是通过这样的精准辩护,实现了当事人涉嫌诈骗罪被批捕后存疑不起诉的良好结果,也为同类案件的辩护积累了宝贵的实务经验。 吴安妮律师从事检、律职业多年,具有13余年刑事诉讼工作经历。专注于重大刑事案件办理、刑事合规审查与刑事危机应对,拥有深厚的法学理论基础和丰富的刑事实务经验,累计主办和协办各类刑事案件近1000件。辞去公职后从事律师工作至今,经办了多起具有全国、地区影响力的案件,其中不乏获得多起无罪效果的成功辩护案件,如某涉嫌套路贷嫌疑人经逮捕后被决定存疑不起诉案件等。同时,曾作为广州市律师代表先后参加广州市级、广东省级检律司控辩大赛获得多项荣誉,包括“团体一等奖”、“最佳辩手”、“优秀辩手”等奖项。



作者:小编